• Whatsapp
  • Facebook
  • Twitter
  • Instagram
  • Youtube
تسجيل الدخول
|Machines de conditionnement et de remplissage et lignes de production intégrées pour les usines
  • Accueil
  • À propos de nous
  • Vidéos
  • Des produits
  • Blog
  • Contactez nous
  • |Machines de conditionnement et de remplissage et lignes de production intégrées pour les usines


Whatsapp
Facebook
Twitter
Machines de conditionnement - Polisseuse et nettoyeuse de dattes - Conditionneuse de farine de pâtes - Machine de rétrécissement
  1. Accueil
  2. Les meilleures lignes de production et de conditionnement des dattes en Égypte
  3. Comment la confiture de figues est produite et emballée industriellement une opportunité

Comment la confiture de figues est produite et emballée industriellement une opportunité

Investissez dans production de confiture de figue et augmentez profits usine avec lignes
La confiture de figue est un projet industriel a forte valeur qui accelere croissance
Transformez confiture de figue en produit rentable avec machines modernes
Opportunite en or pour usines de produire confiture de figue avec haute qualite et faible
Developpez votre usine avec ligne de production de confiture de figue pour augmenter
Forts profits vous attendent avec production de confiture de figue avec machines
Renforcez position de votre usine en produisant confiture de figue comme produit
Ameliorez votre usine en produisant confiture de figue avec lignes modernes a forte
Investissez dans confiture de figue et realisez forte croissance pour votre usine avec
Menez votre usine vers excellence en produisant confiture de figue avec haute qualite
Doublez profits de votre usine en produisant confiture de figue avec technologies
Comment faire de la confiture de figues
Comment faire de la confiture de figues
Investissez dans production de confiture de figue et augmentez profits usine avec lignes
La confiture de figue est un projet industriel a forte valeur qui accelere croissance
Transformez confiture de figue en produit rentable avec machines modernes
Opportunite en or pour usines de produire confiture de figue avec haute qualite et faible
Developpez votre usine avec ligne de production de confiture de figue pour augmenter
Forts profits vous attendent avec production de confiture de figue avec machines
Renforcez position de votre usine en produisant confiture de figue comme produit
Ameliorez votre usine en produisant confiture de figue avec lignes modernes a forte
Investissez dans confiture de figue et realisez forte croissance pour votre usine avec
Menez votre usine vers excellence en produisant confiture de figue avec haute qualite
Doublez profits de votre usine en produisant confiture de figue avec technologies
Comment faire de la confiture de figues
Comment faire de la confiture de figues
Admin 2022-03-31

Comment produire et conditionner la confiture de figues industriellement ? Une opportunité agroalimentaire rentable à forte valeur marchande

La confiture de figues est un produit alimentaire à forte valeur marchande, illustrant parfaitement la transformation d’un fruit saisonnier délicat en un produit industriel stable et hautement rentable. La figue est appréciée aussi bien sur les marchés locaux qu’internationaux, mais sa courte durée de conservation limite sa commercialisation à l’état frais.
La transformation industrielle convertit ce défi en une véritable opportunité, faisant de la confiture de figues un produit à longue durée de conservation, à prix élevé et facile à commercialiser, aussi bien localement qu’à l’export.

Investir dans la production et le conditionnement industriels de la confiture de figues permet aux usines agroalimentaires d’ajouter à leurs lignes de production un produit distinctif, à forte rentabilité et à concurrence réduite par rapport aux confitures classiques.

Ce projet convient parfaitement aux petites et moyennes usines, et peut être intégré facilement à des lignes de production existantes afin d’augmenter les marges et de diversifier l’offre.


Pourquoi la confiture de figues est-elle une opportunité agroalimentaire très rentable ?

La figue est reconnue pour sa haute valeur nutritionnelle et est perçue dans de nombreux marchés comme un fruit premium. Transformée en confiture, sa valeur commerciale augmente considérablement tout en conservant sa saveur et sa texture caractéristiques.

Principales raisons de la rentabilité de la confiture de figues :

  • Forte demande sur les marchés locaux

  • Bon potentiel d’exportation vers les marchés arabes et européens

  • Nombre limité de fabricants spécialisés

  • Possibilité de prix de vente plus élevés avec des marges confortables

  • Facilité de stockage et de transport après transformation

Ces atouts font de la confiture de figues un produit stratégique pour les usines recherchant une rentabilité supérieure et une image haut de gamme.


Qu’est-ce que la confiture de figues et comment est-elle produite industriellement ?

La confiture de figues est un produit alimentaire élaboré à partir de figues soigneusement lavées, découpées ou partiellement broyées, puis cuites avec des proportions précises de sucre afin d’obtenir une consistance ferme et un goût équilibré, tout en préservant l’arôme naturel de la figue.

La production industrielle repose sur :

  • Un contrôle précis des températures

  • Le réglage exact des taux de concentration et de matières sèches

  • La préservation de la couleur et de la texture

  • L’uniformité de la qualité entre les lots

  • Le respect strict des normes de sécurité alimentaire

L’utilisation de lignes de production industrielles garantit une qualité constante et une production commerciale à grande échelle.


Spécifications d’une ligne de production de confiture de figues en usine

Une ligne de production de confiture de figues se compose d’un ensemble d’équipements intégrés, conçus selon le volume d’investissement et l’espace disponible dans l’usine.

Principaux équipements de la ligne :

  • Machines de lavage et de tri des figues

  • Machines de découpe ou de broyage des fruits

  • Systèmes de séparation des impuretés et des graines selon la texture souhaitée

  • Cuves de cuisson industrielles avec systèmes de chauffage et d’agitation

  • Réservoirs de stockage et de maturation

  • Machines de remplissage et de conditionnement

Tous les équipements doivent être fabriqués en acier inoxydable alimentaire afin d’assurer l’hygiène, la sécurité et la facilité de nettoyage et de maintenance.


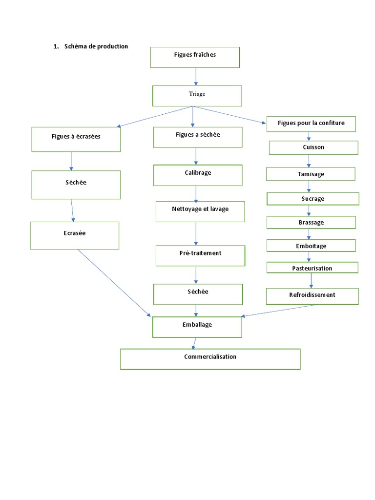
Étapes de fonctionnement dans une usine de confiture de figues

Le processus débute par la réception et le tri rigoureux des figues afin de sélectionner uniquement les fruits de qualité. Après le lavage, les figues sont découpées ou partiellement broyées selon le type de produit final, tout en conservant la texture caractéristique.

La pulpe est ensuite transférée vers les cuves de cuisson industrielles, où le sucre est ajouté et où la température et le temps de cuisson sont contrôlés avec précision afin d’atteindre la concentration souhaitée sans altérer la saveur ni la couleur.
Après cuisson, la confiture est refroidie et acheminée vers les cuves de remplissage en préparation de la phase de remplissage et de conditionnement à l’aide de machines de haute précision.


Machines de remplissage et de conditionnement adaptées à la confiture de figues

La confiture de figues est un produit semi-visqueux pouvant contenir des morceaux de fruits, ce qui nécessite des équipements de remplissage adaptés à cette texture.

Options de machines recommandées :

  • Machines de remplissage pour liquides visqueux

  • Machines pour produits semi-visqueux avec morceaux

  • Machines semi-automatiques pour bocaux en verre

  • Machines automatiques de remplissage et de conditionnement pour lignes moyennes et grandes

Le choix approprié des machines réduit les pertes, améliore l’efficacité de la ligne et valorise l’aspect final du produit.


Tableaux comparatifs des capacités et options de production

Capacités de production

Capacité de production Taille de l’usine Coût d’investissement Marge bénéficiaire
250 kg par jour Petite Faible Élevée
1 tonne par jour Moyenne Moyenne Très élevée
3 tonnes par jour Grande Élevée Excellente

Options de machines de remplissage

Type de machine Niveau d’automatisation Adaptée pour
Machine manuelle Faible Production limitée
Machine semi-automatique Moyen Usines en démarrage
Machine automatique Élevé Production commerciale et export

Étude du marché de la confiture de figues

Le marché de la confiture de figues est considéré comme un marché à forte valeur ajoutée par rapport aux confitures traditionnelles. La demande provient principalement de :

  • Marchés locaux

  • Boutiques de produits alimentaires haut de gamme

  • Restaurants et hôtels

  • Marchés arabes

  • Certains marchés européens

Grâce à son image premium, la confiture de figues bénéficie d’une grande flexibilité tarifaire et de marges attractives.


Coûts, rentabilité et retour sur investissement

Les coûts du projet comprennent :

  • Le coût des lignes de production

  • Le coût des machines de remplissage et de conditionnement

  • Le coût des figues comme matière première

  • Les coûts d’exploitation et d’énergie

En raison du prix de vente élevé de la confiture de figues par rapport au coût de la matière première, une marge bénéficiaire nette de 35 % à 55 % peut être atteinte. Dans de nombreux cas, le retour sur investissement est possible en 12 à 16 mois avec une exploitation régulière et un marketing efficace.


Conseils d’investissement intelligents pour réussir un projet de confiture de figues

  • Sélectionner des figues mûres et de haute qualité

  • Préserver la texture naturelle comme argument marketing

  • Utiliser des bocaux en verre reflétant la valeur premium du produit

  • Profiter des saisons d’abondance pour réduire le coût des matières premières

  • S’appuyer sur des machines de remplissage précises pour limiter les pertes


Pourquoi choisir les lignes de production et machines de Smart Pack ?

La fabrication de produits alimentaires à forte valeur nécessite des équipements fiables et précis. Smart Pack propose des solutions complètes dans le domaine des lignes de production et du conditionnement alimentaire, incluant :

  • La conception de lignes de production dédiées aux confitures

  • Des machines de remplissage pour produits visqueux et semi-visqueux

  • Une expertise technique et un service après-vente professionnel

  • Des solutions flexibles et évolutives pour l’avenir

Faire confiance à un fournisseur unique garantit une intégration complète du processus de production, de la matière première jusqu’au produit fini.


Questions fréquentes

La confiture de figues est-elle demandée sur le marché ?

Oui, elle bénéficie d’une forte demande locale et internationale, notamment sur les marchés haut de gamme.

Peut-on démarrer avec une petite ligne de production ?

Oui, il est possible de commencer avec une capacité réduite et d’augmenter progressivement selon la demande.

Quelle est la machine de remplissage la plus adaptée à la confiture de figues ?

Les machines pour produits visqueux ou semi-visqueux avec morceaux sont les plus adaptées.

La confiture de figues est-elle adaptée à l’exportation ?

Oui, sa longue durée de conservation et sa forte valeur la rendent idéale pour l’export.

Quel est le facteur clé de la réussite du projet ?

La qualité de la matière première, la précision du processus de fabrication et le choix des équipements de remplissage.


Si vous recherchez un produit alimentaire à forte valeur, à faible concurrence et capable de générer des bénéfices solides, la production et le conditionnement industriels de la confiture de figues représentent une opportunité très rentable pour votre usine.
Commencez dès maintenant à mettre en place une ligne de production professionnelle, investissez dans des machines de remplissage et de conditionnement de haute qualité, et transformez un fruit saisonnier délicat en un produit stable à rendement élevé.
Contactez Smart Pack pour obtenir une consultation technique et une conception de ligne de production offrant le meilleur retour sur investissement possible.

Visiteur 4601 Visiteur

Produits connexes

Usine de Production et d’Emballage de Pâte de Dattes – Production Plus Rapide, Qualité
Usine de Production et d’Emballage de Pâte de Dattes – Production Plus Rapide, Qualité
Les meilleures lignes de transformation et de conditionnement des dattes
Technologie de Pointe pour le Traitement et la Préparation des Dattes – Production Plus Rapide
Technologie de Pointe pour le Traitement et la Préparation des Dattes – Production Plus Rapide
Ligne de transformation et de préparation des dattes La solution industrielle
Convoyeur de Refroidissement de Pâte de Dattes – Maîtrisez la Qualité de la Pâte
Convoyeur de Refroidissement de Pâte de Dattes – Maîtrisez la Qualité de la Pâte
Convoyeur de refroidissement de pâte de dattes Un système de refroidissement
Convoyeur à Vis pour Dattes avec Vapeur – Solution Industrielle Intelligente Transport des Dattes
Convoyeur à Vis pour Dattes avec Vapeur – Solution Industrielle Intelligente Transport des Dattes
Convoyeur à vis pour dattes avec vapeur La solution industrielle intelligente

Blogs liés

Normes de Qualite pour le Remplissage et Emballage des Produits Chimiques et Securite
Normes de Qualite pour le Remplissage et Emballage des Produits Chimiques et Securite
2026-02-05
Meilleures Technologies de Pesage Multi Tet es pour le Remplissage afin d Augmenter la Production
Meilleures Technologies de Pesage Multi Tet es pour le Remplissage afin d Augmenter la Production
2026-02-05
Comment choisir les meilleurs équipements de remplissage pour une ligne de production
Comment choisir les meilleurs équipements de remplissage pour une ligne de production
2024-07-18
Les bienfaits du miel de dattes pour la santé et la beauté et sa transformation en un produit
Les bienfaits du miel de dattes pour la santé et la beauté et sa transformation en un produit
2024-07-18
:
Acheter ligne de production de confiture de figue industrielle
Machine industrielle de fabrication de confiture de figue à vendre
Fournisseur d’équipements de transformation et de remplissage de figue haute performance
Investissement rentable dans une
  • Accueil
  • À propos de nous
  • Vidéos
  • Des produits
  • Contactez nous
  • العربية
  • English
  • French
  • Russian
  • Turkish
  • Lignes de production professionnelles de chips de maïs et de popcorn – performance puissante
  • Ligne de production et de conditionnement pour produits alimentaires et chimiques
  • Les meilleures lignes de production et de conditionnement des dattes en Égypte
  • Solutions complètes pour une ligne de production de frites surgelées semi-préparées
  • Machines de pose et de fermeture des bouchons – conception robuste et technologie fiable pour
  • Machines de remplissage de tubes en plastique – performance exceptionnelle
  • Machines d emballage sous film rétractable et sous vide
  • Machines de remplissage de sacs et sachets – solutions industrielles pour le remplissage
  • Machines de mélange de poudre, mélangeur de poudre, ribbon blender
  • Machines d’étiquetage autocollant pour bouteilles et contenants
  • Machines de remplissage et emballage Volumétrique
  • machines de remplissage de liquide Huile comestible
  • Adresse : العاشر من رمضان - الروبيكي - (A6 (731
  • Téléphone : 00201127771170 ماكينات تعبئة وتغليف
  • Mobile : 00201127771170 ماكينات تعبئة السوائل
  • Email : INFO@SMARTPACK-EG.COM

Tous droits réservés à Smartpack – Machines d’emballage et lignes de production.